suncitygroup太阳新城官网2024年硕士研究生调剂公告
各位意向调剂考生:
2024年suncitygroup太阳新城官网招收的硕士研究生有调剂名额。
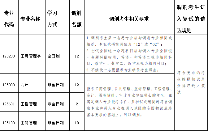
一、接收调剂专业及调剂条件、遴选规则
申请调剂考生除符合《suncitygroup太阳新城官网2024年硕士研究生招生复试录取工作办法》中规定的调剂条件外,还需同时符合下表中调剂专业相关要求。

注:调剂名额可能随招生计划、复试情况微调;若名额调整,将按照考生总成绩排名顺次录取。
二、调剂流程
请考生随时关注学院网站信息,有关硕士研究生招生的调剂、复试等信息均在网站公布。
(1)调剂报名:2024年全国硕士研究生招生“网上调剂意向采集系统” 3月28日开通,“调剂服务系统”4月8日开通。请有调剂意愿的考生密切关注“中国研究生招生信息网”(网址https://yz.chsi.com.cn),调剂考生须登录研招网调剂服务系统,凭考生网上报名时的用户名和密码登录进行调剂申请,我校最终以该网站上的相关信息为准。考生需填报调剂志愿并完成网站要求的所有调剂流程,未完成调剂流程的调剂申请无效。
我院首次调剂系统考生报名开通时间为2024年4月8日0时至12时。
复试后仍有缺额的专业将继续下一批次调剂,考生须及时关注调剂服务系统缺额情况和学院网站通知,调剂系统开放前将在学院官网提前公布开放时间和开放时长。
(2)复试确认:考生完成调剂报名后,我院会在“中国研究生招生信息网”的调剂系统中及时发放复试通知,请考生及时确认,考生接收复试通知方可参加复试。考生应密切关注调剂服务系统内通知,须在规定时间内通过调剂服务系统接受或拒绝复试通知。
(3)资格审查:学院对进入复试的考生进行严格的资格审查,对于核验出身份、学籍学历不符合复试规定的考生,不允许参加复试。资格审查材料参考《suncitygroup太阳新城官网2024年硕士研究生招生复试录取工作办法》及学院复试细则。
资格审核时间及方式:中国研究生招生信息网-远程面试系统,调剂考生在测试考场上传材料电子版。请参加调剂考生按规定要求参加资格审核。
(4)复试及录取:
复试科目请查阅我校《2024年硕士研究生招生专业目录》,具体内容参见复试大纲(https://yjs.tjut.edu.cn/info/1012/3058.htm)。
调剂考生复试时间

我校通过调剂服务系统对拟录取的调剂考生发送待录取通知。如考生已经接受了其他招生单位的待录取通知,视为主动放弃我校的待录取资格。考生应密切关注调剂服务系统内通知,须在规定时间内通过调剂服务系统接受或拒绝待录取通知。
三、学院调剂咨询联系方式
联系人:刘老师、陈老师
电话:022-60214760